新闻中心back

【晋阳湖·金融产业园】

   


【项目概况】

晋阳湖金融产业园是阿里云创新中心二期项目,坐落于晋阳湖畔,环境优美,后有蒙山大佛环绕,午后阳光照耀下,佛光投射到园区大楼,犹如一个“聚宝盆”。产业园办公面积4万余平米,有服务大厅、办公区、专家孵化区、生活休闲区等多个功能区域。园区不光拥有优质的办公环境、超大力度的招生政策扶持以及优惠的物业租金,同时还拥有管家式的企业服务。阿里云创新中心作为山西省重点双创项目,通过整合资源,为入驻企业提供全方位、多元化的生态支持,推进互联网产业、电商、金融、智慧物流等行业的集聚发展,打造山西省互联网多生态产业园区。

1.jpg

【项目位置】:位于晋阳湖公园对面,晋阳湖壹号

【总占地】18

【总建筑面积】79582.85

【容积率】2.5

【绿化率】18%

【建筑密度】34%

【车位】:地上280个,地下560

【面积】A23000B23000

【产业定位】

半导体、通信设备、人工智能、信息安全、电子专用装备及关键电子材料等电子信息制造企业;软件开发、软件服务、计算机系统服务、技术开发、推广、转让等互联网高新技术企业;互联网电商、金融类企业;.农业高新技术企业;其他政府扶持类企业。

【项目导航位置】:山西省太原市晋源区环湖东路与西寨南街交叉口东南角

【交通】:从园区驾车13分钟车程即可到达小店高速入口连接G55二广高速;20分钟车程可达太原南站及太原武宿机场。

【周边配套】

园区坐落于晋阳湖畔,园区内设置中央食堂及配套企业服务,包括服务大厅、办公区、专家孵化区、生活休闲区等多个功能区域。旁边为晋阳湖公园及西寨公园,后有蒙山大佛环绕,环境优美,园区东南方位是山西省体育中心。

【园区内部环境】

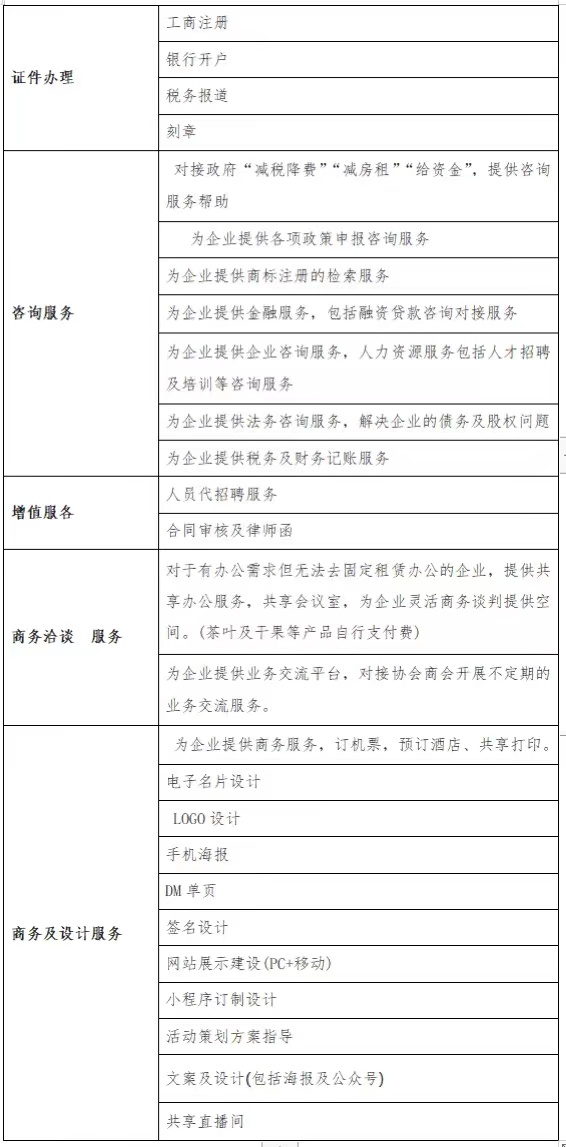
【钻石VIP配套服务】

微信图片_20220428175453.jpg


Copyright 2015-2023
山西扶摇而上商业管理集团有限公司        版权所有
晋ICP备15006409号     晋公网安备14019202000635号